怀仁市人民政府
政府信息
公开指南
政府信息
公开制度
法定主动
公开内容
领导信息
市长
常务副市长
副市长
政务信息
政府文件
怀政发
怀政办发
怀政发-政策文件分类
怀政办发-政策文件分类
政策解读
涉企行政检查公示专栏
发改局
教育局
公安局
民政局
财政局
人社局
自然资源局
住建局
交通局
水利局
农业农村局
林业局
商务局
司法局
文旅局
卫体局
应急管理局
审计局
市场监管局
统计局
医保局
能源局
宗教局
消防救援大队
退役军人事务局
何家堡乡
吴家窑镇
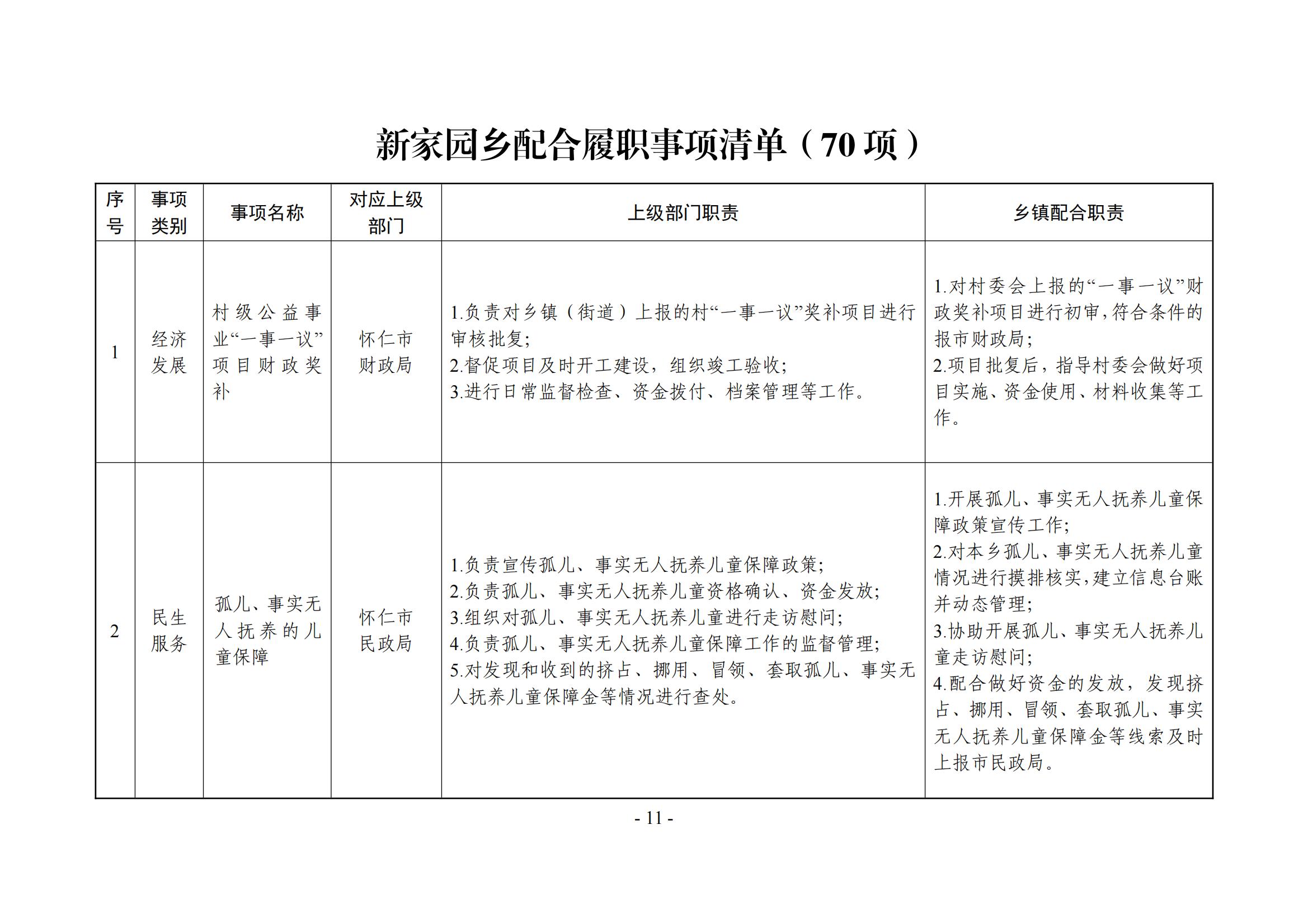
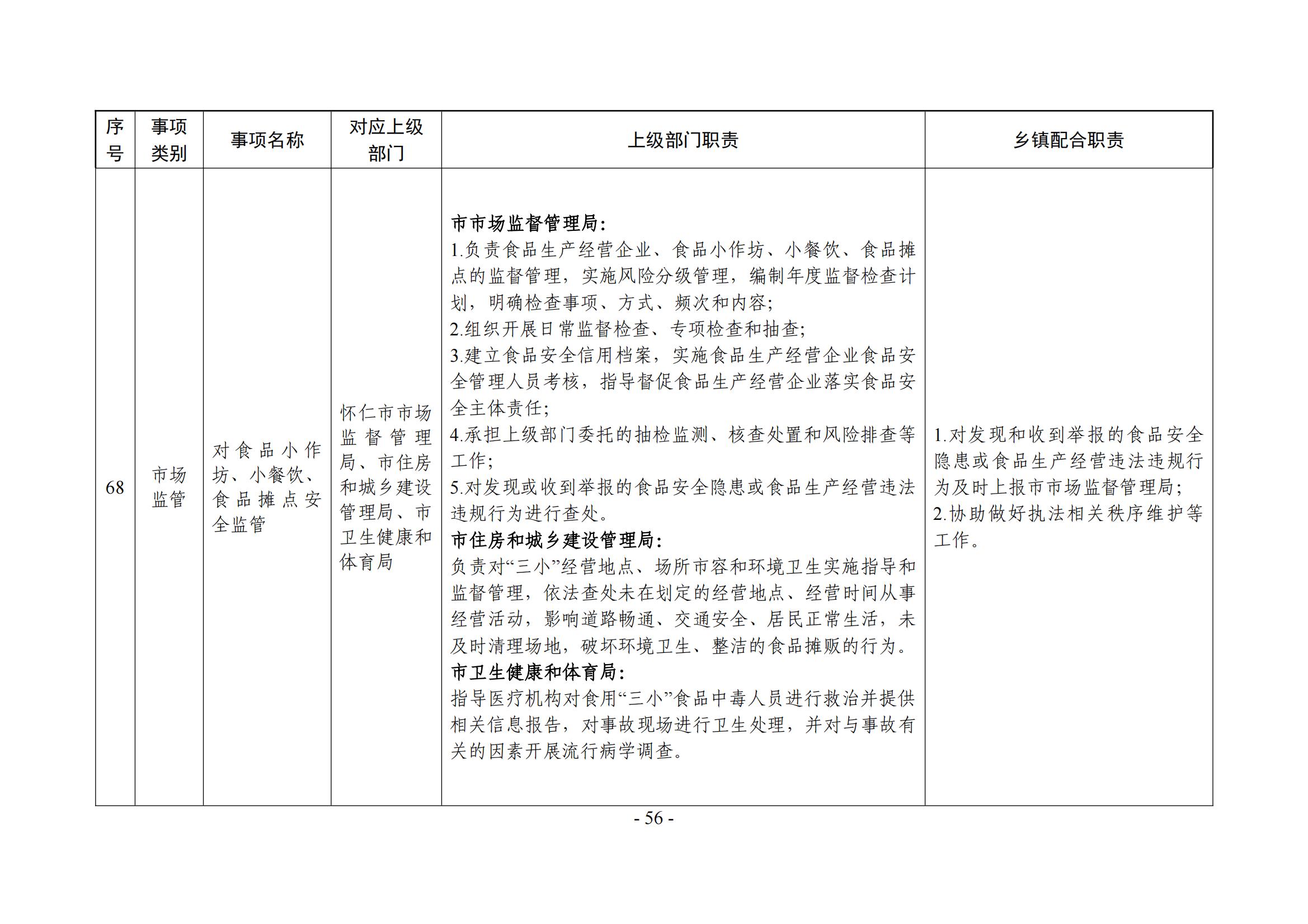
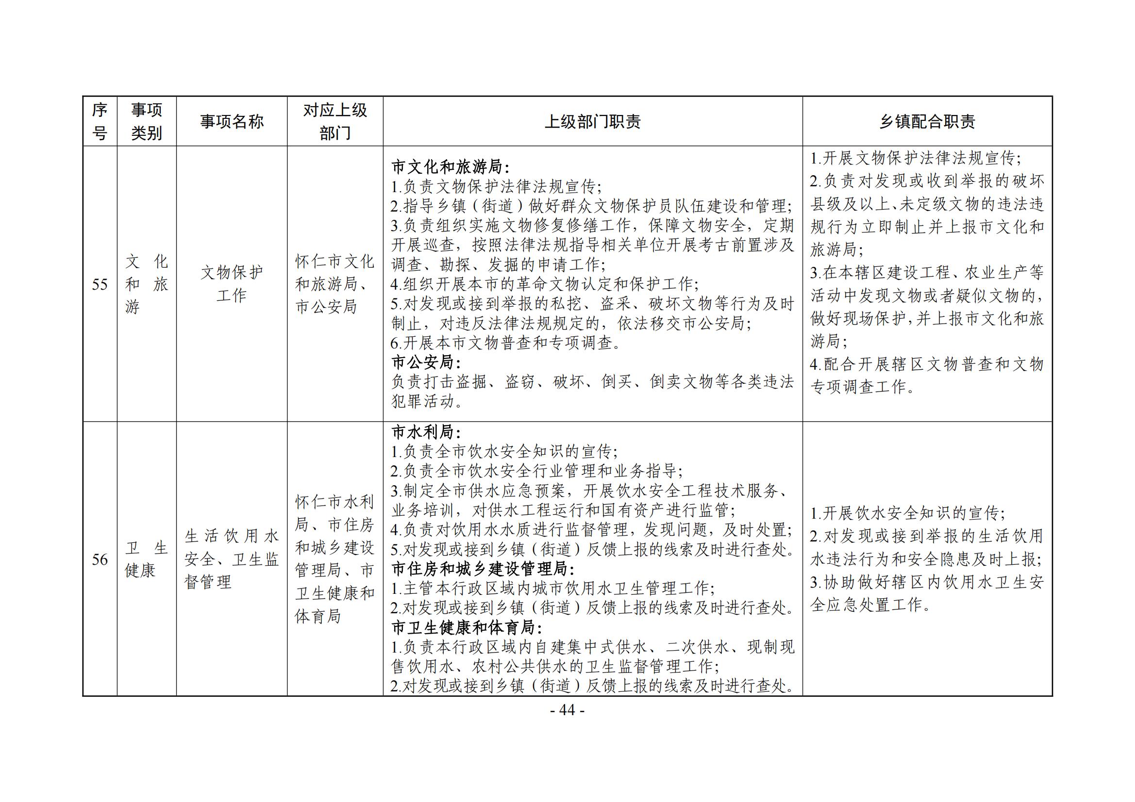
新家园乡
金沙滩镇
亲和乡
海北头乡
河头乡
毛皂镇
云东街道
云中街道
云西街道
重大会议信息
重点领域信息公开
促进民营经济发展壮大
规划计划
人事信息
统计信息
环境保护
减税降费
财政资金
行政事业性收费
扩大有效投资
重大行政决策
稳岗就业
省级重点工程项目
市场主体信息公开
行政规范性文件
建议提案
公共企事业单位信息公开
政府工作报告
政府信息
公开年报
依申请
公开
政府信息
公开目录
首页
>>
政务公开
>>
乡镇(街道)履职事项清单
新家园乡履职事项清单
关于我们
|
网站声明
|
网站地图
本网站已支持ipv6网络 主办单位:怀仁市人民政府
联系电话:0349-3022560 技术支持: 朔州市电子政务技术小组
晋ICP备18014241号-1
网站标识码 1406240003
晋公网安备 14062402000012号